betway西汉姆联官网
首页
学院概况
机构设置
学科建设
师资建设
教研科研
招生就业
师生风采
职业技能
社会服务
预算决算
网站导航
网上办事大厅
首页
学院概况
学校简介
历史沿革
现任领导
学院章程
学校荣誉
校园风光
VR校园
机构设置
党政部门
学院(教学部)
直属单位
学科建设
专业建设
课程建设
基地建设
校企合作
资源中心
安全宣传
师资建设
师资队伍
教学名师
专业带头人
名师工作室
能力发展中心
教研科研
学术交流
成果展示
质量工程
精品课堂
振兴计划
科研之星
招生就业
师生风采
优秀教师
优秀学生
学生社团
杰出校友
师资概况
职业技能
技能大赛
大赛成果
技能鉴定
创新创业
社会服务
社会服务
预算决算
预算决算
学科建设
专业建设
课程建设
基地建设
校企合作
资源中心
安全宣传
专业建设
课程建设
基地建设
校企合作
资源中心
安全宣传
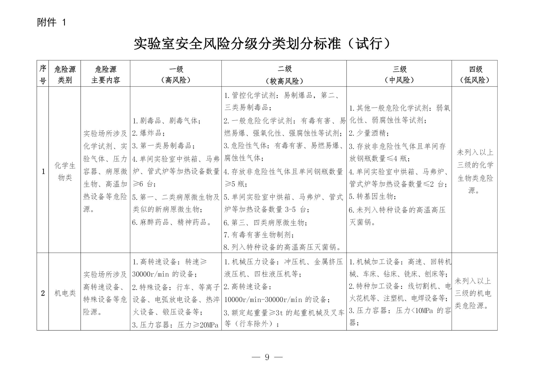
betway西汉姆联官网实验室分级分类管理办法
2024年05月31日
教务处
最新发布
2025-10-26
播火传薪明信仰 擎灯引路育新人——校领导走进课堂讲授思政课(三)
2025-10-25
“物暖人心 爱满陇原”爱心捐物活动圆满举办——betway西汉姆联官网以实际行动践行新时代青年挺膺担当
2025-10-24
走进泰昆 预见职场——新疆泰昆集团股份有限公司实习招聘会在betway成功举行
2025-10-24
党的民族宗教理论政策下基层“百场万人”大宣讲活动走进betway
2025-10-24
党的民族宗教理论政策下基层“百场万人”大宣讲活动走进betway
2025-10-24
新华网:受权发布丨中国共产党第二十届中央委员会第四次全体会议公报
2025-10-23
播火传薪明信仰 擎灯引路育新人——校领导走进课堂讲授思政课(二)
2025-10-23
betway赴甘肃农业大学参加甘肃省农林类院校(学科专业)联盟 2026届毕业生秋季双选会暨“宏志助航计划”专场招聘会